2019年中科院成都山地灾害与环境研究所考研招生简章
成都山地所是中科院唯一的以山地灾害与环境为研究主攻方向的国立研究所。我所面向国家山区开发和生态环境建设的战略需求,在山地灾害形成机理与山地环境退化、山地灾害防治与环境保育技术示范和山区可持续发展三个学科方向开展了长期卓有成效的研究工作。主要研究内容包括:山洪、泥石流、滑坡、土壤侵蚀等山地灾害的形成机制、动力学过程、减灾理论与灾害防治工程;山地环境退化与重建、大型工程环境影响、山区环境规划与管理;山区农业、山区特色资源开发与可持续发展;地图学、遥感、地理信息系统等新技术应用领域研究等。
一、培养目标
培养拥护中国共产党的领导,拥护社会主义制度,爱国守法,德智体全面发展,愿为社会主义建设服务,掌握坚实的专业基础理论和系统的相关知识,具有从事科学研究、教学、管理或独立承担专业技术工作能力,富有创新精神的高素质专业人才。
二、报考条件
(一)报名参加全国硕士生统一考试,须符合以下条件:
1、拥护中国共产党的领导,愿为社会主义建设服务,品德良好、遵纪守法。
2、考生的学历必须符合以下条件:国家承认学历的应届本科毕业生,或具有国家承认的大学本科毕业学历的人员(包括通过高等自学考试或国家承认学历的成人高校获得本科毕业文凭的人员),或已获硕士、博士学位人员,或达到与大学本科毕业生同等学力的人员。
3、身体健康。
4、同等学力及跨一级学科人员报考,还应具备下列条件:已取得报考专业大学本科8门以上主干课程的合格成绩(由教务部门出具成绩证明或出具本科自学考试成绩通知单);或已在公开出版的核心学术期刊以第一作者身份发表过报考专业或相近专业的学术论文1篇以上,或作为主要完成人获得与报考专业相关的省级以上科研成果奖,或以项目主持人身份主持过省级以上科研课题。
(二)全日制专业学位硕士生
我所在建筑与土木工程和环境工程两个专业招收全日制专业学位硕士(工程硕士),培养方式与学术型硕士研究生基本相同,只是更侧重实践应用能力的培养。
(三)推荐免试生
我所接收经教育部批准,具有推荐免试资格的高校优秀应届本科毕业生免试为硕士生,2019年度各专业预计总共接受推免生20-25名,推免生占当年招生计划。详情请查看《2019年接收推荐免试生(直博生)实施细则》
(四)直博生遴选
我所2019年计划招收直博生10-15名,结合本人意愿,从相关专业的优秀推免生中直接遴选。直博生考试与推免生考试同时进行,不再另行组织,直博生不用参加硕士生入学考试或博士生入学考试,学习年限一般为5年,入学后即按照博士生的要求进行培养和管理,享受博士生的待遇,且只占当年博士研究生招生指标,不再占当年硕士研究生招生指标。
三、报名方式及报名手续
1.全国统考考生
根据国家规定时间(参考往年一般在9月26-28日),登陆中国研究生招生信息网进行网上报名,并在规定时间完成现场确认。(报考地区:北京市;报考学校:14430中国科学院大学;报考院所:063成都山地灾害与环境研究所)
2.推荐免试生(直博生)在在8月15-9月19日在中国科学院大学招生信息网进行预报名,并按照我所《2019年接收推荐免试生(直博生)实施细则》要求,在9月19日前向我所提交相关的材料。同时在规定时间(约9月26日左右,具体以中国研究生招生信息网通知为准)内登录研究生招生信息网的推免生信息服务平台报名,未在该系统中报名的不予录取。
四、考试科目及考试方式
1、考试分为初试和复试两个阶段。
2、初试以教育部公布的考试日期为准,考试科目为四门:政治理论、英语、基础课、专业基础课。其中政治理论、英语(一、二)、数学(一、二、三)为全国统一命题,其余科目为中国科学院大学统一命题。
3、复试具体要求按照我所《2019年硕士研究生复试细则》。同等学力考生,在复试阶段需加试两门本科主干课程(闭卷笔试),每门加试科目考试时间为3小时。
五、录取


根据当年国家下达给我所的招生计划、考生入学考试的成绩(含初试和复试成绩)、本科阶段的学习成绩、政治思想表现、业务素质以及身体健康状况择优确定录取名单,其中政审、体检或复试任何一项不合格的考生均不予录取。
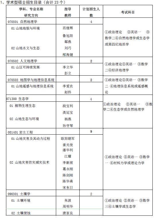
六、招生目录
我所考试科目中自命题单元科目均使用国科大统一命题科目,考生可在国科大招生网下载考试大纲和历年真题。(注意考试大纲中包含了每门课程的参考书目信息)
按照国科大相关规定,各所不以任何形式提供国科大招生网提供以外的考试材料,请勿以任何形式,任何途径向我所索取其它年度真题及相关信息。
所有真题及考试大纲附件中同时提供下载。
关于招生目录及参考书目备注:
①思想政治理论、英语(一、二)、数学(一、二、三)为国家统考科目;编号为6**和8**的考试科目为中科院大学统一命题。考试大纲、真题可在附件中下载。
②本目录及招生简章内容如与教育部及国科大后期出台的最新规定冲突,则以教育部、国科大最新规定为准。
③其他考试科目的参考书目,见附件各科的考试大纲中有详细列出。
七、招生联络部门
招生代码:14430(063)
地址:成都市人民南路四段九号
部门:中科院成都山地灾害与环境研究所研究生部
邮政编码:610041
联系人:姚彩云
联系电话:028-85233672
传真:028-85222258
E-mail:yzb@imde.ac.cn




